Association
UN DISPENSAIRE POUR 13 VILLAGES

Le dispensaire de Ban Fang Than Gnaï

va bénéficier à plus de 10 000 villageois

© adv Laos mars 2026
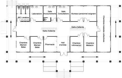
Une belle rencontre et un bâtiment de 30 x 17 mètres
Bounthavy, 27 ans, bonze natif de ce village de 440 habitants , a déjà financé l'école de son village (voir la 2e partie de la vidéo) en achetant le terrain et en recherchant les fonds nécessaires. Il a lancé en décembre 2018 la construction de ce dispensaire prévu pour 13 villages . E n Alsace , un bonze qui connaît Bounthavy, nous a parlé de ce projet. Lors de notre mission de février 2019 dans le Sud ( voir rupture barrage de Attapeu ) nous avons fait une halte à Ban Fang Than Gnaï. Devant la motivation , la qualité du travail et l'organisation professionnelle des villageois nous avons décidé de financer entièrement la construction de ce dispensaire. Le dispensaire est bâti sur un terrain municipal  ; le budget et le chantier sont gérés par le Conseil municipal et le Conseil des Femmes du village, ainsi que les différents Maires et chefs de chantier, sous le contrôle de Bounthavy. Les plans ont été réalisés par un architecte du ministère de la Santé. Si ADV Laos finance tous les matériaux , le bâtiment est construit bénévolement par les villageois en équipes tournantes avec la population des 13 villages bénéficiaires. Les femmes et les jeunes-filles participent activement aux travaux (Voir diaporama). Afin de poursuivre les travaux dans de bonnes conditions ADV Laos a financé le creusement d'un puits ainsi que le raccordement au réseau électrique avec l'installation d'un compteur sur le chantier ; étape importante qui va permettre la mise en place de la toiture par une entreprise locale compétente . La construction des toilettes du dispensaire a débuté par le creusement de la fosse septique à la main. Un « travail de fourmi » ; en l'occurrence les fourmis sont les femmes pour le creusement et l'évacuation à la chaîne des seaux. Souvent les enfants et les adolescents participent au chantier. Par contre, les hommes conservent le travail de maçonnerie pour le montage des murs, intérieurs et extérieurs, et de la double paroi de la fosse septique. Grâce aux photos transmises régulièrement nous avons remarqué que les bonzes des villages , vraisemblablement motivés par Bounthavy, prennent également leur part de travail à l'ouvrage .
Un chantier débuté en décembre 2018
Vidéo de la rencontre avec Bounthavy ; le chantier et l’école
La main d’œuvre villageoise est entièrement bénévole Seule la toiture et les plafonds ont été réalisés par des entreprises locales
Une action ADV Laos
cliquez sur la carte pour l’agrandir

District de Khong Xe Done - Province de Salavan - Ethnie Lao Loum

avec le soutien de
2019 - 2020
Photo de famille lors de l’inauguration le 22 février 2020
Quatre mois après le 1er coup de pioche , les fondations, le chaînage bas et tous les piliers ont été montés. Cette structure porteuse a été réalisée entièrement et bénévolement par les villageois. ADV Laos a financé tous les matériaux , les camions de terre pour remblayer le soubassement, le forage pour l'eau et le raccordement au réseau électrique. Plusieurs équipes de différents villages se sont relayés pour construire le bâtiment. Si les maçons sont des hommes, les femmes les approvisionnent en briques, tamisent le sable et préparent le mortier tout en assurant l'intendance ! La structure porteuse de la toiture , à savoir la poutre maîtresse appelée panne faîtière, a été construite en béton armée par les villageois afin de réduire les coûts de la structure métallique qui repose sur la panne sablière existante qui relie les piliers. Le montage de la toiture a été confié à des artisans locaux spécialisés. Néanmoins, c'est notre ami Bounthavy, bonze initiateur du projet, qui a sélectionné le meilleur rapport qualité-prix pour les matériaux et poutrelles métalliques. En plus du bâtiment principal Il y a 2 bâtiments annexes  : les toilettes et la cuisine qui sert de réfectoire également. Si le crépis et la pose du carrelage ont été confiés aux villageois, les plafonds en de plaques de plâtre ont été posés par des artisans locaux. Début septembre 2019 , 10 jours de pluies diluviennes sur le Sud Laos (provinces de Salavan et Champassak) ont fait déborder le Mékong et ses affluents dont la Done qui entoure le village qui a été inondé. Le dispensaire a été transformé en « arche de Noé » et le bétail s'est réfugié dans le bâtiment qui, heureusement, avait été surélevé d'un mètre. Les villageois, eux, se sont rassemblés dans la pagode.
Après les achats avec les villageois , Jérôme , chef de mission, roi du câblage et des boites de dérivation, muni de schémas électriques établis en France, a commencé par fixer les 2 tableaux électriques avec disjoncteurs, appelés « safety-cut » au Laos. Le reste de l'équipe était constitué de Mélanie , reine de la visseuse, Robert , as de la perceuse et de la mise à la terre, Hugues , expert en interrupteurs et néons, tous membres d'Energy Assistance France et de Bernard (ADV Laos) apprenti électricien, virtuose du marteau pour la pose des goulottes. Toute l'équipe, motivée par une intendance irréprochable , tant sur le plan de la qualité que de la quantité, a participé à la mise en place des prises, interrupteurs, goulottes, fils électriques, boites de dérivation, néons, blocs aérateurs et ventilateurs.
Le dispensaire étant maintenant opérationnel c'est avec fierté et plaisir que Dala, représentante d'ADV Laos, a remis symboliquement les clés de cette belle réalisation aux officiels du district de Khong Xe Done, province de Salavan, devant les caméras de la télévision régionale. Danses folkloriques et soirée dansante ont clôturé l’événement.
Population bénéficiaire
cliquez pour agrandir cliquez pour agrandir
Chantier électrification avec Energy Assistance France
Mission électrification avec EAF début décembre 2019

Bienvenue

sur notre site !

Le dispensaire de Ban Fang Than Gnaï

va bénéficier à plus de 10 000 villageois

UN DISPENSAIRE POUR 13 VILLAGES

Province de Salavan, district de Muang Khong

Un bâtiment de 30 x 17 mètres

2019 - 2020
Après les achats avec les villageois , Jérôme , chef de mission, roi du câblage et des boites de dérivation, muni de schémas électriques établis en France, a commencé par fixer les 2 tableaux électriques avec disjoncteurs, appelés « safety-cut » au Laos. Le reste de l'équipe était constitué de Mélanie , reine de la visseuse, Robert , as de la perceuse et de la mise à la terre, Hugues , expert en interrupteurs et néons, tous membres d'Energy Assistance France et de Bernard , apprenti électricien, virtuose du marteau pour la pose des goulottes d'ADV Laos. Toute l'équipe, motivée par une intendance irréprochable , tant sur le plan de la qualité que de la quantité, a participé à la mise en place des prises, interrupteurs, goulottes, fils électriques, boites de dérivation, néons, blocs aérateurs et ventilateurs. Le dispensaire étant maintenant opérationnel c'est avec fierté et plaisir que Dala, représentante d'ADV Laos, a remis symboliquement les clés de cette belle réalisation aux officiels du district de Khong Xe Done, province de Salavan, devant les caméras de la télévision régionale. Danses folkloriques et soirée dansante ont clôturé l’événement.
Le dispensaire est bâti sur un terrain municipal  ; le budget et le chantier sont gérés par le Conseil municipal et le Conseil des Femmes du village, ainsi que les différents Maires et chefs de chantier, sous le contrôle de Bounthavy. Les plans ont été réalisés par un architecte du ministère de la Santé. Si ADV Laos finance tous les matériaux , le bâtiment est construit bénévolement par les villageois en équipes tournantes avec la population des 13 villages bénéficiaires. Les femmes et les jeunes-filles participent activement aux travaux (Voir diaporama). Afin de poursuivre les travaux dans de bonnes conditions ADV Laos a financé le creusement d'un puits ainsi que le raccordement au réseau électrique avec l'installation d'un compteur sur le chantier ; étape importante qui va permettre la mise en place de la toiture par une entreprise locale compétente . La construction des toilettes du dispensaire a débuté par le creusement de la fosse septique à la main. Un « travail de fourmi » ; en l'occurrence les fourmis sont les femmes pour le creusement et l'évacuation à la chaîne des seaux. Souvent les enfants et les adolescents participent au chantier. Par contre, les hommes conservent le travail de maçonnerie pour le montage des murs, intérieurs et extérieurs, et de la double paroi de la fosse septique. Grâce aux photos transmises régulièrement nous avons remarqué que les bonzes des villages , vraisemblablement motivés par Bounthavy, prennent également leur part de travail à l'ouvrage . Quatre mois après le 1er coup de pioche , les fondations, le chaînage bas et tous les piliers ont été montés. ADV Laos a financé tous les matériaux , les camions de terre pour remblayer le soubassement, le forage pour l'eau et le raccordement au réseau électrique. Plusieurs équipes de différents villages se sont relayés pour construire le bâtiment. Si les maçons sont des hommes, les femmes les approvisionnent en briques, tamisent le sable et préparent le mortier tout en assurant l'intendance ! La structure porteuse de la toiture , à savoir la poutre maîtresse appelée panne faîtière, a été construite en béton armée par les villageois afin de réduire les coûts de la structure métallique qui repose sur la panne sablière existante qui relie les piliers. Le montage de la toiture a été confié à des artisans locaux spécialisés. Néanmoins, c'est notre ami Bounthavy, bonze initiateur du projet, qui a sélectionné le meilleur rapport qualité-prix pour les matériaux et poutrelles métalliques. En plus du bâtiment principal Il y a 2 bâtiments annexes  : les toilettes et la cuisine qui sert de réfectoire également. Si le crépis et la pose du carrelage ont été confiés aux villageois, les plafonds en de plaques de plâtre ont été posés par des artisans locaux. Début septembre 2019 , 10 jours de pluies diluviennes sur le Sud Laos (provinces de Salavan et Champassak) ont fait déborder le Mékong et ses affluents dont la Done qui entoure le village qui a été inondé. Le dispensaire a été transformé en « arche de Noé » et le bétail s'est réfugié dans le bâtiment qui, heureusement, avait été surélevé d'un mètre. Les villageois, eux, se sont rassemblés dans la pagode.
Association